根据山东省教育厅《关于做好2026年高职(专科)单独考试招生和综合评价招生工作的通知》文件精神,按照《东营科技职业学院2026年高职(专科)单独招生和综合评价招生章程》规定,经学校招生考试工作领导小组研究,现将我校2026年单独招生及综合评价招生各批次、各专业最低录取资格线予以公示。
公示时间为三天(4月8日-10日)。如有异议,请于公示期内向我校招生处反映。问题反馈电话:0546-6876888/0546-6883181(时间:8:30-11:20,14:00-17:00)。公示结束后,学校按要求向山东省教育招生考试院报送拟录取名单,办理正式录取手续。
考生拟录取结果查询预计于2026年4月9日(上午10:30)-4月15日开放,届时考生可登入学校首页“单独招生、综合评价招生系统”漂浮窗口或搜索网址:http://dykjdz.sdyunxiang.cn/输入考生号及身份证号后六位进行查询。
依据教育部、山东省教育厅规定,已被我校单独招生、综合评价录取的考生,与普通高校春季、夏季高考录取新生享受相同的待遇。考生录取后,一律不再参加2026年普通高校春季、夏季统考及录取。此次未被我校单独招生、综合评价招生录取的考生可继续参加春季高考或夏季高考。
未被录取的考生请尽快调整心态,全力准备高考,仍然可以根据春季高考或夏季高考成绩再次填报我校统招志愿。
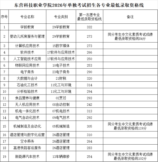
2026年单独招生及综合评价招生各批次、各专业最低录取资格线如下:
